各縣、市、區人民政府,各功能區管委會,市政府各部門、直屬單位,省屬以上駐泰各單位:
《泰安市重大突發事件應急保障體系建設規劃(2021-2030年)》已經市政府第60次常務會議審議通過,現印發你們,請認真組織實施。
泰安市人民政府辦公室
2021年6月7日
泰安市重大突發事件應急保障體系建設規劃(2021-2030年)
為提高自然災害、事故災難、公共衛生事件和社會安全事件等重大突發事件(指《泰安市突發事件總體應急預案》中需啟動Ⅰ級、Ⅱ級響應級別的突發事件,不含恐怖襲擊事件、涉外突發事件)應急保障能力和水平,維護公共安全和社會穩定,促進經濟社會持續健康發展,根據《山東省突發事件應對條例》《山東省突發事件應急保障條例》等規定,按照《山東省人民政府辦公廳關于印發山東省重大突發事件應急保障體系建設規劃(2020-2030年)的通知》(魯政辦字〔2020〕166號)要求,結合我市實際,制定本規劃。
一、總體要求
深入貫徹落實習近平總書記關于公共安全與應急管理的系列重要講話精神,堅持黨的集中統一領導,堅持人民至上、生命至上,全面貫徹落實總體國家安全觀,踐行安全發展理念。堅持以防為主、防抗救相結合,常態減災和非常態救災相統一,實現從注重災后救助向注重災前預防轉變、從應對單一災種向綜合減災轉變、從減少災害損失向減輕災害風險轉變。堅持源頭治理、綜合治理、依法治理、精準治理,統籌謀劃、突出重點、分步實施,協同推進重大突發事件應急保障體系建設,有效防范化解重大公共安全風險,預防和減少重大突發事件的發生,控制、減輕突發事件引起的社會危害,保障人民群眾生命財產安全和經濟社會持續健康發展。
二、規劃目標
?。ㄒ唬┛傮w目標。到2030年,建成平戰結合、專常兼備、反應靈敏、上下聯動、特色鮮明、全面有效應對各類突發事件的現代化應急保障體系,為全市經濟社會持續健康發展提供有力支撐。突發事件死亡人數和直接經濟損失大幅度下降,億元GDP生產安全事故死亡率控制在0.008以內,年均因災直接經濟損失占全市GDP比例控制在0.8%以內,突發公共衛生事件病患收治率和治愈率明顯提高,感染率和病亡率大幅降低,大規模群體性聚集事件有效處置率達100%。
1.風險防控能力顯著提升。重大公共安全風險在線監測率達100%,森林火災年均受害率控制在0.9‰以內,城鄉具備抗御6級地震能力,重要河道重點河段達到國家規定防洪標準,城市排水防澇設施建設明顯加強,各類安全風險精準識別、整體監測、實時感知、早期預警和有效防控。
2.應急指揮體系權威高效。應急通信公專網融合率達100%,安全韌性和抗毀能力進一步提高;各級建成現代化應急指揮平臺系統,7×24小時應急指揮高效暢通;各級應急指揮機構體制健全,形成統一領導、分級負責、反應靈敏、協同聯動的應急指揮體系,實現突發事件應對的統一指揮、科學決策、精準處置。
3.綜合保障能力全面增強。各類應急防御和應急救援力量發展壯大,航空救援能力大幅提升;應急防御和應急救援物資儲備體系進一步完善,緊急救援裝備水平顯著提升,突發公共衛生事件醫用物資按日均消耗上限不少于1個月儲備;突發急性傳染病現場規范處置率達98%以上,重大災害事故實現2小時緊急醫學救援;阻斷道路搶險搶通能力明顯增強;12小時內受災人員基本生活得到有效救助。
4.應急管理基層基礎支撐更加穩固。應急管理法規制度和預案體系健全完善,應急演練常態化、實戰化水平進一步提高;打造一批具有我市特色的安全發展示范城市、綜合減災示范社區;基層網格化管理更加規范,城鄉公共安全聯防聯控機制進一步健全。
5.公眾安全文化水平顯著提升。形成系統完善的公眾安全和應急管理教育培訓體系,建成一批功能完善的應急實訓基地和科普教育場館,從業人員安全技能大幅提高,社會公眾公共安全意識和防范能力明顯提升。
?。ǘ┲衅谀繕恕?/p>
到2025年,基本形成具有泰安特色的突發事件應急保障體系,實現對各類突發事件的全面有效防控和應對,應急保障能力和水平走在全省前列。
?。ㄈ┬袆幽繕?。
到2022年,全市突發事件死亡人數和直接經濟損失大幅度下降,億元GDP生產安全事故死亡率控制在0.011以內,年均因災直接經濟損失占全市GDP比例控制在1%以內,突發公共衛生事件病患收治率和治愈率明顯提高,大規模群體性聚集事件有效處置率達100%。
1.結合全市一體化綜合指揮平臺建設,建成市、縣和有關部門(行業、單位)應急指揮平臺和現場移動指揮平臺,初步形成覆蓋全領域、貫通各層級的一體化應急指揮平臺體系。
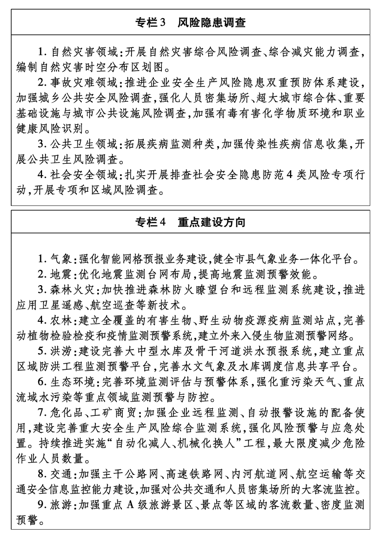
2.完成全市自然災害綜合風險普查,摸清自然災害風險隱患底數,查明重點地區抗災能力,自然災害防治工程取得重大進展,自然災害風險防控能力顯著增強。
3.安全生產專項整治取得明顯成效,企業本質安全水平大幅提升,重大安全風險得到有效管控,重特大事故得到有效遏制,事故總量持續下降,全市安全生產整體水平明顯提高。
4.完成區域應急救援力量建設任務,完善市級專業應急救援隊伍,森林防火重點縣(市、區)、功能區全部建成森林消防專業隊伍,應急預案體系進一步完善,應急演練實戰化、常態化水平進一步提升,重點行業領域應急救援能力明顯提升。
5.建設市級應急物資儲備基地及智能化、綜合性物資儲備倉庫,生活保障類物資政府實物儲備基本達到國家規定標準并實現動態平衡,建成分級分類管理、反應迅速、保障有力的應急物資儲備體系。應急運輸基礎設施保障能力進一步提升,阻斷道路24小時內應急搶通率明顯增強。
6.基本構建形成統一高效的大疾控體系,縣級疾控中心檢驗檢測能力進一步提升,傳染病救治機構和集中隔離場所布局進一步優化,救治能力明顯提升。緊急醫學救援網絡基本完善,實現重大災害事故2小時緊急醫學救援。
7.建設高層次科技人才隊伍,公共安全領域技術應用示范水平進一步提升,煤礦智能化開采量大幅提升,危險化學品危險工藝裝置全面實現自動化控制,應急通信基本實現終端便攜化、車輛輕型化、傳輸無線化、指揮平臺機動化。
三、主要任務
?。ㄒ唬┩晟茟惫芾碇笓]體系。
加強各級黨委、政府對應急管理工作的組織領導,科學應對自然災害、事故災難、公共衛生事件和社會安全事件等各類突發事件。
1.建立統一高效的指揮機構。構建由應急管理指揮機構統領,各級各部門密切配合,當地軍事機關有效參與,統一指揮、分類處置和專家支撐協調一致、有機銜接的應急指揮系統。市、縣兩級建立健全應急管理指揮機構,完善應急救援聯動機制,負責研究決策應急管理重大事項,協調解決重大問題,督促各項工作落實,統一組織協調指揮各類突發事件的應對處置工作。指揮機構下設辦公室,負責日常工作。鄉鎮(街道)根據需要設立相應工作機構。全面加強自然災害、事故災難、公共衛生事件、社會安全事件應急處置能力建設,分領域統籌做好突發事件的預防與應對準備、監測與預警、應急處置與救援、災后恢復與重建工作。建立應急專家委員會制度,分領域組建專家團隊,設立首席專家,為應急管理提供決策建議和技術咨詢,組織開展各類突發事件的風險評估與情景推演等工作,參與突發事件應急處置工作。
2.完善應急指揮平臺體系。建設以市級應急指揮中心為中樞,以縣級和有關部門(行業、單位)應急指揮中心為節點,覆蓋全領域、貫通各層級的現代化智慧應急指揮平臺體系,實現應急指揮信息共享、互聯互通。結合全市一體化綜合指揮平臺建設,市、縣兩級分別建立綜合應急指揮平臺,為轄區內常態下的應急管理和非常態下的突發事件處置,提供信息集成、綜合研判、指揮調度等技術支撐。按照全省統一部署,建設全市“應急管理一張圖”和應急指揮調度系統,為各級處置突發事件提供基礎信息和指揮調度技術支撐。發揮自然災害、事故災難、公共衛生事件、社會安全事件等領域應急信息系統作用,擴充完善監測預警、風險分析、應急決策、指揮調度、應急評估、模擬演練等功能,實現與綜合應急指揮平臺對接聯通。
3.設立現場應急指揮平臺。根據重大突發事件現場應急處置需要,設立現場應急處置指揮部,完善指揮部功能,實現前后方協同應對與信息互通。建立現場指揮官制度,實施扁平化管理,統一組織、統一指揮、統一調度現場應急力量,統籌開展現場應急處置工作。組建現場技術支撐團隊,配備應急指揮車或移動指揮方艙、應急通信設備、現場偵測設備、必備應急物資、單兵裝備等,實現現場指揮部單元化、模塊化。
?。ǘ┩晟骑L險監測預警體系。
強化源頭治理,完善公共安全風險監測預警制度,構建覆蓋各領域的公共安全監測網絡,增強風險早期識別和預測預警能力,不斷完善風險防控措施,著力防范化解重大安全風險。
1.加強風險調查監測。分行業分領域開展綜合風險普查,先試點后推廣,摸清風險底數,查明抗災能力。根據風險評定標準確定風險區域、位置,結合事件發生概率和后果嚴重性,合理判定風險等級。建設風險數據庫,繪制風險一張圖,加強風險動態管理。優化監測站點布局,加強重點區域監測預報基礎設施建設,完善監測技術手段,構建衛星感知、航空感知、物聯感知、視頻感知、全民感知的感知網絡,建立“人力+科技”“傳統+現代”的風險監測模式。推進公共安全風險監測和數據規范化建設,集成各行業領域風險監測信息,建設涵蓋政府部門、專業機構、監測網點和社會公眾的公共安全風險綜合監測預警系統,加強監測信息匯集、儲存、分析和共享。
2.加強風險趨勢研判。建立公共安全形勢分析制度,定期開展公共安全風險研判,完善聯合會商機制,動態掌握公共安全形勢。針對重大風險、重大活動和重點時段,建立跨部門聯合值班會商制度,提升綜合分析研判能力。利用物聯網、大數據、人工智能及區塊鏈等新技術,實現對監測數據的有效整合和關聯分析,科學研判突發事件的強度、災害等級、影響范圍、發展趨勢及可能導致的次生、衍生災害,提升災害預測分析研判精準度。強化重點行業領域隱患排查和綜合治理,提升重要設施防災能力,完善防范措施,切實提高安全風險防控水平。
3.加強風險評估應對。綜合考慮單一災種或多災種耦合情景,分析致災因子危險性、承災體的脆弱性、應急能力等多重因素,確定動態風險的影響程度,繪制災害影響圖。健全預警發布制度,明確預警級別標準,規范預警信息發布內容和流程,拓寬預警信息發布渠道,強化針對特定區域、特定人群的精準發布能力,提升預警信息發布的覆蓋面、精準度和時效性。建立風險分級應對機制,針對預警級別,分級啟動應急響應和應急機制,落實風險應對責任,科學采取應對措施,全力開展搶險救災,最大限度減少人員傷亡、財產損失和社會影響。加強權威信息發布,第一時間通過各級各類媒體播發應急救援信息。適時召開新聞發布會,及時準確回應社會關切。加大輿情研判、處置力度,做好辟謠工作。加強災情信息管理,做好災情報告、核查、評估工作。及時開展受災人員基本生活救助,全力做好飲用水、糧油、蔬菜、電力、運輸等保障,盡快恢復經濟社會秩序。制定完善災區扶持政策,加快損毀工程修復,加大基礎設施建設投入,科學規劃生產力布局,推進災區經濟社會發展,重建美好家園。
?。ㄈ┩晟茟蔽镔Y保障體系。
理順應急物資管理體制,加快構建政府實物儲備為基礎,企業(商業)儲備、產能儲備、社會化儲備為支撐的應急物資儲備體系和快速調運機制,構建應急物資智慧化管理體系,提高應急物資保障能力和管理水平。
1.健全應急物資管理體制機制。建立健全各級黨委、政府統一領導,應急管理部門統籌協調,統分結合的應急物資管理保障體制。強化應急管理部門組織協調職能,建立健全應急物資分級分類管理體系,制定應急物資分級分類儲備目錄,明確各級各部門應急物資管理、儲備范圍和權限,完善應急物資管理保障工作運行機制。建立健全應急物資綜合保障能力評估和應急物資生產調度、采購、儲備、管理、調配、運輸、回收、報廢等各項制度,完善應急物資管理保障制度體系。健全應急物資緊急采購、征用和補償等制度。規范捐贈物資管理和使用。
2.完善應急物資采儲調配體系。分級分類評估應急物資需求,制定應急物資儲備計劃,健全應急物資分級分類儲備標準,完善應急物資儲備目錄??茖W確定各類應急物資政府儲備、社會化儲備、生產能力儲備的比例及數量,優化應急物資儲備布局。按照統分結合和倉配一體化模式,優化提升倉儲設施建設布局,加快市縣綜合應急物資儲備庫、專業性應急物資倉庫、部門應急物資儲備點建設。依托專業救援隊伍加強應急救援裝備儲備。拓寬應急物資采儲渠道,加強政府儲備物資管理,強化物資儲備和管理情況督導檢查。全面系統開展重要應急物資區域產能布局調查,大力支持產能備份建設,優化重要應急物資生產能力布局,健全應急物資生產、供銷企業名錄和重點企業儲備數據庫,編制應急物資供應鏈分布圖。建立完善平戰轉換機制,增強應急轉產能力,暢通應急物資生產供應渠道,實現產品儲備與產能儲備相銜接,確保極端情況下應急物資峰值需求的生產供應。建立應急物資社會化儲備制度,統籌利用企業、個人倉儲設施,采取協議儲備、協議供貨、委托代儲等多種方式,實施應急物資社會化儲備。推廣應急物資集裝單元化,鼓勵、引導、指導企事業單位、社會組織和家庭儲備必要的應急物資。建立應急物資數據庫和快速調配、采購機制,加強應急物資生產、采購、儲備、供應各環節的有效銜接,完善應急物流保障能力,確保應急需要時,應急物資備得有、找得到、調得快、用得上。建立應急物資日常調撥機制和循環更新機制,充分利用儲備資源,發揮儲備物資循環利用和服務效能,避免資源浪費,適時倒庫更新,確保物資質量。
3.提升應急物資智慧管理能力。依托全省應急物資信息管理系統,全面采集和監測各級各類應急物資信息,實現各級、各有關部門(單位)、相關企業應急物資信息互聯共享,全面實現應急物資采購、儲備、調配、使用、回收及募捐等全過程智慧化管理。在各類應急物資儲備庫全面推廣應用智能倉儲技術,通過應急物資儲備庫信息系統與全省應急物資管理信息系統的互聯互通,實現儲備物資的遠程監管及數字化調配。依托應急物資直采全球尋源系統,通過“云倉儲”“云庫存”等新模式,實現基于智能決策基礎上的儲備物資高適應性安全庫存動態平衡,形成實物儲備與“云儲備”相結合的應急物資儲備新機制,提高收儲調配和資源統籌能力。強化糧食儲備能力建設,改革完善體制機制,加強糧食儲備安全管理。嚴格落實總量計劃,適當增加成品糧油(含小包裝)儲備庫存,健全糧食應急保障體系。推行科學儲糧、綠色儲糧,強化信息化管理和地方儲備糧動態監管,完善糧食監測預警機制。
(四)完善應急力量保障體系。
不斷加強全市應急救援隊伍建設,完善“1+10+N”(綜合性消防救援隊伍、10支專業救援隊伍、社會救援隊伍和其他救援力量)救援隊伍管理體系,發展壯大各類應急救援隊伍,加強應急救援隊伍培訓,強化應急救援隊伍服務管理,協調發揮解放軍、武警、民兵等力量應急救援作用,統籌建設運用民兵應急力量與地方專業應急力量,提升應急救援隊伍應對各類突發事件的能力。
1.壯大應急救援隊伍。
?。?)綜合性消防救援隊伍。制定消防救援保障體系建設規劃,對標應急救援“主力軍”和“國家隊”的新定位,健全指揮機制,優化力量布局,建強國家山岳救援泰安大隊和無人機中隊,增設消防站點,提升高層建筑、地下工程、大型城市綜合體、石油化工等專業滅火救援和地震、山岳、水域、洪澇等多災種應急救援能力,推進消防救援隊伍從處置“單一災種”向應對“全災種”轉變。加強政府專職消防隊伍建設,構建“地方隊”與“國家隊”優勢互補、力量互通、緊密銜接、集約高效的消防救援力量體系。針對森林消防特點,組建一支100-150人的市級森林消防大隊,在全市6個森林防火重點縣(市、區)分別組建一支50-100人,在泰安高新區組建一支不少于30人,在泰山景區、徂徠山林場分別組建一支不少于100人的縣級森林消防中隊。到2025年,實現全市有森林縣(市、區)、功能區森林消防專業隊伍全覆蓋,森林滅火處置迅速、支援有序。
(2)省區域性(泰安)救援隊伍。按照全省統一規劃,加快省森林火災應急救援中心建設,立足“一專多能、輻射周邊”,堅持邊建設、邊應急,逐步擴大人員規模,提升戰力,全面承擔市內、省內森林火災應急救援和全國跨區域增援任務。
?。?)專業應急救援隊伍。加強市防汛抗旱、礦山、危化品、森林火災、冶金工貿應急搶險救援大隊和市應急救援通信網絡大隊、應急救援交通電力保障大隊、應急救援醫療救護大隊等現有市級專業應急救援隊伍建設,依托化工園區現有?;菲髽I,組建多支各具特色的應急救援小分隊,增配專業救援裝備,提高專業救援能力。依托企業專業力量、醫療衛生機構等,不斷建強事故救援、傳染病防控等領域市級專業應急救援隊伍,到2025年建成不少于10支。到2030年,實現專業應急救援隊伍全面覆蓋重點行業領域。
?。?)航空救援隊伍。加快泰安航空應急救援基地基礎設施建設和直升機起降點建設。采取上級派駐飛機、購買飛機或者租用、購買服務等方式,擴大航空救援服務領域和能力。到2025年,實現全市80公里飛行半徑全覆蓋,進一步滿足重特大災害事故救援、緊急醫療救援需求。
2.發展社會應急救援力量。
(1)志愿者隊伍。鼓勵、支持、引導應急救援志愿者隊伍向專業化、規范化發展,重點扶持泰山救援隊等具有一定品牌效應的志愿者隊伍建設,不斷提高潛水、繩索、破拆等特殊技能人員比重。充分發揮泰安市救生協會等專業性救生社會團體作用,做好救生救援和社會宣傳工作。到2025年,全市注冊志愿者達5500余人,打造一支具備品牌化、專業化水平的應急救援志愿者隊伍。到2030年,全市注冊志愿者達8000余人,其中特殊技能志愿者人數達1100余人,具備品牌化、專業化水平的應急救援志愿者隊伍不少于兩支。
?。?)企業、村(社區)力量。推動企業、村(社區)建設專兼職應急救援隊伍、微型消防站和應急救援站,配備相應的應急救援器材及裝備。組織動員村(社區)黨員、干部、群眾參加基層應急隊伍,發揮其在公共安全信息報告、先期處置、自救互救、人員轉移安置等方面的作用。
3.提高救援隊伍應急救援技能。加強?;泛偷V山事故救援、地震災害救援、防汛抗旱、工程搶險等綜合性實訓基地建設,搭建各類救援力量同訓共練平臺。加強與軍隊、社會訓練場所合作,滿足各級各類應急救援隊伍培訓需要。結合各類應急救援隊伍特點,加強日常訓練、應急演練、技能比武、技術交流等。加強軍地搶險救災領域深度融合,深入開展武警、軍隊非戰爭行動力量與區域性救援隊伍、綜合性消防救援隊伍、各類專業救援隊伍和社會救援力量的聯調聯戰聯訓,全面提升應急救援隊伍的協同能力和應急處置水平。
4.強化救援隊伍管理服務。加快應急救援隊伍標準化建設,按照各類應急救援隊伍建設規范,加強隊伍制度化、規范化管理,完善日常管理、紀律作風、教育培訓、檢查考核、評比表彰等制度。認真研究解決應急救援隊伍建設工作中的實際困難,落實基層應急救援隊伍醫療、工傷、撫恤,以及應急車輛執行應急救援任務時免交過路費等政策。把各類應急救援隊伍的基礎信息納入各級各有關部門和單位的信息化系統,實現應急救援隊伍日常管理考核和應急救援行動管理、指揮和調度的信息化、可視化。
5.建強應急專家隊伍。吸收和聘請各領域專家加入應急專家隊伍,充實應急專家數據庫,打造專家資源共享平臺。完善專家聘任動態管理和參與突發事件會商決策等機制,充分發揮專家的應急咨詢參謀、技術支撐作用。
?。ㄎ澹┩晟茟贬t療衛生保障體系。
完善重大疫情防控救治體系,著重加強基層防控能力和突發事件醫學應急救援能力建設。到2030年,建成功能齊全、運行有序、保障有力、科學高效的應急醫療衛生保障體系。
1.提升重大突發公共衛生事件應急處置能力。強化各級各類醫療機構、疾病預防控制機構傳染病監測預警能力,健全各級傳染病、食物中毒、職業中毒等日常和應急監測網絡,加強全市生物安全二級實驗室建設。健全多渠道疫情監測預警和快速反應體系,加強流行病學調查,構建傳染病疫情防控和公共衛生大數據系統,提高突發公共衛生事件風險評估、預警、決策、防控能力。加快推進重大疫情快速反應救治能力建設,健全中西醫協作機制,優化傳染病救治機構布局。依托現有資源設立三級標準傳染病醫院,二級以上綜合醫院(中醫醫院)健全完善發熱門診、感染性疾病科和實驗室,三級綜合醫院(中醫醫院)增加負壓病床床位。加強突發急性傳染病防控、突發中毒事件應急處置等隊伍建設,為基層醫療機構配備能夠滿足公共衛生工作需求的專業人才。加強疫情防控救治科研保障。不斷提升應急醫療救治場所保障和供應能力,加強體育館、展覽館等封閉式大空間建筑資源調查,推廣應用可移動的模塊化方艙醫院,有效應對發生呼吸類傳染病等突發重大疫情、公共衛生安全事件以及重大自然災害時,大量輕癥患者的集中收治問題。合理規劃布局集中隔離場所,制定完善設置標準,全市儲備不少于2400個有獨立衛生間的房間。加強對疾病防控工作的統一領導,健全完善多部門衛生應急聯動機制,統籌做好疫情期間疾病治療、物資保障、交通運輸、生產運行、治安維護等各項工作。強化鼠疫、霍亂等甲類傳染病以及乙肝、結核病等發病率較高傳染病暴發流行情況下的應急準備。實施差異化精準防控和精細化管理,加強村(社區)等基層聯防聯控能力建設,織密織牢第一道防線。
2.提升重特大事故災害緊急醫學處置能力。優化重大突發事件緊急醫學救援布局,依托綜合性和??漆t院,構建緊急醫學救援網絡,提高綜合類、燒傷類、中毒類、骨科類等傷病救治能力。建設完善泰安市急救中心,整合現有院前急救力量,統籌調度全市醫療急救資源,構建科學高效的全市院前急救體系。實施院前急救機構裝備標準化建設,組織開展重特大突發事件應急救治,實現各類重大災害事故2小時緊急醫學救援目標。優化巨災和極端條件下的現場緊急醫學救援力量裝備配置方案,強化遠程投送能力和保障能力,打造立體化緊急救援網絡。分類建立應對突發事件的醫務人員、急救設備、檢驗檢測設備、醫療器械、藥品試劑等資源配置方案,實現功能的模塊化、單元化,提升救治能力。
3.提升災后公共衛生服務能力。健全災后疫情分析研判和風險評估機制,科學制定公共衛生策略和實施干預措施,提升災后衛生防疫工作水平。加強災后衛生健康宣傳教育,增強人民群眾自我防范意識和防護能力。將災后心理健康治療納入救災工作體系,加強心理支持和精神衛生干預,開展受災人群心理應激救援工作,確保重大災難后有需求的受災人群獲得心理救助服務。建立醫學康復、社會康復和家庭康復相結合的綜合康復體系,加強康復人才隊伍建設,增強患者康復能力。
?。┩晟茟边\輸保障體系。
構建立體化應急運輸網絡,強化設施維護和搶通搶險能力,提升應急運輸保障韌性,建立交通運輸緊急調用補償機制,構建功能完善、技術先進、安全可靠、平戰一體化的交通運輸保障體系,實現人員、物資運輸市內相鄰縣(市、區)1小時通達,市內各縣(市、區)間2小時通達。
1.構建立體化應急運輸網絡。統籌鐵路、公路、水運、航空、管道、郵政等基礎設施建設,提升綜合型物流基地和交通樞紐能力,加強交通運輸與生產儲備的有效銜接,引導生產、倉儲、運力向物流樞紐集中。深化與地方物流企業合作,充分發揮物流企業大數據服務優勢,實現基礎數據的互聯互通,實現重要物資流轉和配送不斷鏈,確保應急物資運輸“最先和最后一公里”暢通高效。大力發展大車隊運營、掛車租賃共享、高鐵快運、電商快遞班列、長途接駁甩掛、無車承運、多式聯運等新模式新業態,提高應急物資運輸信息化、標準化、集約化水平。整合現有客運資源,利用城市公共汽車、車輛技術等級為一級的營運客車,建立應急疏散車隊,完善指揮調度聯絡和協調機制,確保受困、遇阻人員快速撤離。
2.提升應急運輸保障韌性。
?。?)公路運輸應急保障。加大公路基礎設施安全防護投入,加強路網、橋隧等重點設施監測預警,及時消除公路安全隱患,提升關鍵基礎設施應急保障能力。加強公路運輸應急保障隊伍建設,依托國有運輸企業或實力雄厚的民營運輸企業,組建2-3支市級道路運輸應急保障隊伍。提升阻斷路橋快速恢復暢通能力,組建1-2支市級交通工程搶險救援隊伍
?。?)鐵路運輸應急保障。強化鐵路安全運行和監測預警能力建設,提高列車應急運輸裝備能力,加強鐵路應急搶險救援隊伍建設,增強自然災害對鐵路運行安全影響評估分析能力,提高鐵路線路、橋梁阻斷搶通能力。
?。?)航空運輸應急保障。推進泰安徂徠山(陽家泉)通用機場及泰安支線機場、肥城祥躍通用機場、新泰市蓮花山軍民合用機場項目建設,完善機場、跑道、塔臺等基礎設施建設,預留應急保障機位,增強航空應急運輸保障隊伍力量,加強巨災情景下機場起降能力評估,建立應急空域緊急避讓機制,強化應急空域航空管制,為航空應急運輸提供保障。
3.完善應急運輸協調機制。
全面歸集路網、倉儲、運力、需求等基礎數據,編制應急運輸聯絡圖,提高應急運輸調度信息化水平,確保應急運輸調度便捷高效。按照“一份資源、多方使用”的原則,建立政府統一規劃、企業積極參與、救援給予補償的交通運輸儲備調用機制,確保交通運輸保障資源在戰時能夠快速高效遂行應急保障任務。不斷完善公路、水運、鐵路、航空應急運輸“綠色通道”政策,實行各類應急物資、生活物資、重點生產物資、醫護及救援人員戰時優先編組、緊急投送,免費通行、優先放行,保障應急運輸高效暢通。根據水、陸、空等運輸部門工作職責,制定運輸保障工作預案,明確部門職責分工,暢通溝通聯系渠道,為應急物資快速調運提供科學、合理、有效保障。
(七)完善應急通信保障體系。
建設空天地一體、各行業應急通信網絡相融合,全域覆蓋、全程貫通、公?;?、韌性抗毀的應急通信保障網絡,為應急救援指揮提供統一高效的通信保障。
1.構建綜合應急通信保障網絡。強化指揮信息網、衛星通信網、無線通信網、電子政務網和互聯網各有側重、互為補充功能,保證在任何時間、任何地點和任何災情下至少一種通信方式的暢通。建設面向指揮決策部門、應急救援隊伍等特定用戶的信息網絡,為監測預警、應急指揮、現場救援、音視頻傳輸、大數據分析等提供信息通道。按照全省統一部署,充分利用好省級整合的北斗導航衛星、天通通信衛星、高通量衛星等應急衛星通信網。建設公用移動通信網絡和以數字集群、無線寬帶網、無線自組網及短波通信等為主的專用網絡,采用“公?;パa、寬窄融合、固移結合”的多維組網形態,科學合理統籌配置通信資源,滿足不同應用場景下語音、圖像、視頻、數據的高速傳輸、時間校對和位置服務等各類需求。提高電子政務外網的接入帶寬,滿足政府各部門業務專網轉移到電子政務外網的需求。加快電子政務內網向縣鄉級延伸,提高電子政務內網承載和處理涉密信息能力。加強互聯網應急保障承載能力建設,完善互聯網在企業風險管控、公眾信息服務和政府監管等領域的支持和服務功能。
2.提升應急通信應用能力。全面改造升級公網應急通信裝備,實現終端便攜化、車輛輕型化、傳輸無線化、指揮平臺機動化。利用5G或下一代通信網絡,擴展全市天空地全時全域的公網覆蓋。提高公共安全熱點場所4G/5G應急基站車的配比,推廣無人機基站和小型化基站的應用。加強公網與各大專網及數字集群的語音通話互聯互通建設。加快市級應急通信基地建設,配備必要的場地、車輛、裝備、專業人員,儲備必要的保障器材,進一步提升區域通信網絡保障能力。推動通信終端向智能化、模塊化、便攜化發展,補齊單兵通信設備短板,提高森林滅火等日常通信盲區的應急通信保障能力。加強新技術、新業務在應急通信中的應用,保證在地下空間、化工事故現場、地質災害現場等信號屏蔽嚴重區域,快速建立前方通信樞紐,滿足突發事件應急救援處置通信保障要求。
3.健全應急通信網絡保障機制。建立重大災害事故現場通信協作機制,通信運營商與應急救援隊伍建立應急通信協作機制,遇有重大災害事故,遂行出動、協同作戰,保障現場通信暢通和指揮調度網專線快速接入。加強聯動協調和備勤備戰業務協同,開展跨行業隊伍的聯合訓練演練,檢驗實戰中各通信要素實時運行情況,運用大數據、云計算、物聯網等技術,實現巨災情況下通信網絡故障快速預測預判、快速修復。加強應急通信供電設備、配套設施、備品備件、裝備物資等建設和管理,提高現場持續通信保障能力。推動先進通信手段與傳統通信手段有機結合,發揮簡易通信手段應急處置中重要輔助作用。提高通信網絡安全防護能力,保障通信網絡安全暢通,防范網絡攻擊,堵塞安全漏洞,避免發生大面積網絡癱瘓事件。通過雙設備、雙鏈路備份冗余等手段,強化事關民生民安關鍵網絡的安全保障。
(八)完善應急科技裝備保障體系。
加強公共安全、應急管理科研創新基地、應急裝備產業基地和工程平臺建設,開展基礎理論研究、技術攻關和應急救援裝備研發、生產及應用,加強社會化技術服務,提高我市應急保障科技裝備水平。
1.提升應急科技保障能力。依托駐泰高校,加強安全工程、采礦工程、水利工程等相關學科建設,培養專業技術人才,加強自然災害、事故災難、社會安全等應急管理復合型人才培養。加強與國內院校合作,吸引和引進一批高端人才。依托駐泰高校、科研院所、企業資源,構建政、產、學、研、用協同創新機制,積極推動高水平創新平臺建設,建設泰山中科智慧應急關鍵技術研究院和泰山“工業互聯網+安全生產”應急管理部國家重點實驗室,集中開展城市安全隱患排查技術、自然災害隱患技術、風險評估與預防技術、監測預警預測技術、應急處置與救援技術、綜合保障技術等研究。做大做強泰安市“穩如泰山”災害應急研究院。堅持政府引導和市場機制相結合,完善科技成果推廣應用激勵政策,將公共安全、應急管理領域科技成果轉化納入全市科技成果轉化綜合服務平臺。
2.提升應急裝備保障能力。立足我市應急救援需求,增強關鍵應急裝備自主創新能力,優化產業布局,加強產業基地建設,培育優勢骨干企業,完善產業鏈條,推動產業協同,促進應急裝備產業集聚發展。加強特種火災探測器、防爆搶險探測機器人、消防無人機等高智能消防、應急產品研發制造,打造國內領先的專業化應急裝備“生態智慧”產業園區。重點提升大型滅火、大功率快速排水、大直徑鉆孔、快速搜救、航空救援等應急裝備供給能力,加強專用救援裝備配備,提高建(構)筑物廢墟救援、礦難救援、危險化學品應急、工程搶險等突發事件救援裝備水平。發展突發事件現場保障和生命救護等方面通用應急裝備,加大無人機、救援機器人、現場指揮調度應急終端、預警信息發布終端等全方位、多樣化的智慧裝備配置,實現通用應急裝備“一專多能”,提升通用應急裝備智能化、信息化水平。推動應急產品消費觀念轉變,科學引領生產經營單位、家庭、個人對應急產品和服務的消費需求。研發和生產逃生、避險、防護、自救互救等方面的應急防護產品,大力普及個人應急防護裝備。
3.提升應急科技社會化服務水平。引導中小微企業委托購買技術服務,有序擴大服務市場需求。建立社會化服務信息平臺,實現服務需求和供給資源的共享對接。培育多元化服務主體,發展壯大服務力量,提升綜合服務支撐能力。創新服務模式,加強培訓教育、安全評價、檢驗檢測、隱患排查、災害普查等技術服務,推進風險監測、應急救援、災情評估、生活救助等社會化服務。構建保險機構參與公共安全新模式,發展安全生產責任保險、災害民生保險等保險服務。加強全過程服務質量管理,建立公示制度和信用管理制度,強化自治自律,嚴格執法監管。
?。ň牛┨岣呋鶎踊A應急保障能力。
堅持依法治理,堅持改革創新,加強應急管理信息化建設,提升公共安全文化素質,進一步整合基層應急資源,增強基層基礎應急保障能力。
1.完善應急管理法規標準體系。嚴格執行應急管理相關法律法規。完善防災減災救災、安全生產、傳染病防治、醫療廢棄物管理、生物安全等方面的規章制度,加大應急管理普法、執法力度,推行安全生產行政執法“三項制度”,加強行政執法與刑事司法銜接,形成系統完備、科學規范、相互銜接、運行高效的應急管理法規制度體系。積極探索“穩如泰山”應急管理標準體系創建,與國內知名院校深度合作,圍繞預防、救援、善后、保障四個環節,推進風險防控、防災減災救災、應急處置、應急物資、應急隊伍等規范化建設。鼓勵企業、社會組織主動參與相關應急管理標準制定。完善覆蓋全災種、各行業、多層級、全過程的應急預案體系,加強桌面推演和實戰化、常態化應急演練。各級政府要制定社會應急演練計劃,組織機關、企事業單位、社區開展多種形式的應急演練。高危行業企業、人員密集場所經營單位至少每半年進行一次應急演練,其他企業至少每年進行一次應急演練。強化應急預案評估修訂,增強應急預案的可操作性、實用性和針對性。
2.提升應急管理信息化水平。加強應急管理信息化建設頂層設計,堅持統一領導、統一規劃、統一標準、統一管理,堅持需求引領、集約共享,推進應急管理信息化跨越式發展,以信息化推進應急管理體系和能力現代化。加快運用科技信息化手段,推進云計算、大數據、物聯網、區塊鏈、人工智能、移動互聯、北斗導航等信息技術在應急領域廣泛應用,增強信息產品和服務供給能力,著力提升應急管理核心能力。圍繞應急管理工作中的監督管理、監測預警、指揮救援、決策支持和政務管理五大業務域,開展應急管理信息化系統建設。完善立體化信息網絡體系,縱向貫通省市縣鄉四級節點、并延伸至社區(村)和個人,橫向融合各相關部門、行業、領域、單位,實現全域覆蓋、全網共享、全時可用、全程可控。
3.提高全民安全文化素質。開展全方位、常態化的公共安全教育,將應急管理教育培訓納入國民教育、干部教育培訓和精神文明建設體系。加強各級應急管理宣傳教育機構建設,開展應急宣傳教育、安全文化建設等工作,提升應急宣傳的專業化水平。推進公共安全宣傳教育進企業、進農村、進社區、進學校、進家庭等,重點推進公眾現場應急處置和技能培訓,提升公眾安全意識和自救互救能力。依托培訓基地、科技場館等場地設施,建設功能完善的應急科普基地。支持企業、社會組織等建設具有專業特色的安全體驗教育基地。鼓勵采用現代化信息技術手段,建設網上科普宣教平臺和應急虛擬體驗館。與國內知名院校合作,建設泰山應急管理實訓基地,廣泛開展應急救援模擬訓練、大型綜合演練、事故原因鑒定、應急裝備檢測維修、地方應急救援力量教育訓練、社會應急宣傳培訓。
4.加強基層組織體系建設。充分發揮黨的政治優勢、組織優勢,發揮基層黨組織戰斗堡壘和黨員先鋒模范作用,及時在應急救援中建立臨時黨組織。建立以鄉鎮(街道)為重點,以村(社區)為基礎,以綜治中心為平臺,以網格化服務管理為底座,以信息化為支撐的基層公共安全治理體系,加強重大安全問題聯治、平安建設聯創,全面落實聯防聯控措施,構筑群防群治的嚴密防線。深化鄉鎮(街道)基層應急管理能力標準化建設和行政村(社區)應急服務站(點)建設,持續提升基層應急管理能力。深入推進綜合減災社區建設工作,提高村(社區)應急規范化水平。開展安全發展示范城市創建工作,打造城市安全管理品牌,提高城市安全風險管控能力。建立健全各級干部“進鄉村、進社區、進企業、進網格”工作機制,推動防控力量向社區下沉、向村居延伸。加強基層應急管理信息員隊伍建設,做好險情快報、信息核查、政策宣傳、協助管控、服務群眾等工作,實現重大風險信息直報,提升基層第一時間應急響應能力。
四、重點工程
?。ㄒ唬惫芾硇畔⒒到y建設工程。針對應急管理業務需求,建設天地一體、全域覆蓋、全程貫通的應急通信網絡,構建應急管理數據支撐體系,建設監督管理、監測預警、指揮救援、應急決策支持和政務服務五大類業務應用系統,支撐市、縣應急統一指揮決策,并與國家、省級信息化系統銜接,全面構建系統化、立體化、智慧化的全市應急管理信息化系統,推進應急管理能力現代化。
?。ǘ敝笓]中心建設工程。統籌規劃、分步實施,建設各級應急指揮中心,為各級黨委、政府處置突發事件提供主要指揮場所,具備值班調度、應急指揮、視頻會議、綜合會商、推演演練、情報分析、新聞發布、運行保障等功能。建設移動應急指揮平臺,包括應急指揮車、移動應急方艙、單兵系統等,為突發事件現場處置提供指揮場所,具備遠程會商、指揮調度、應急通信、現場全景概覽、現場保障等功能。
?。ㄈ┕舶踩L險監測預警中心工程。建設公共安全風險監測預警中心,設置風險監測廳、視頻會議廳、預警發布廳、決策會商室、綜合保障室等,應用全省公共安全風險監測預警系統和預警信息發布系統,開展公共安全風險全要素、全過程監測、研判與預警工作。具備公共安全風險快速識別、信息溝通與實時共享、綜合風險評估、風險防控、預警信息發布、物資配置與調度等功能,為應急管理提供決策支持。
(四)應急物資儲備建設工程。采取新建、改擴建和代儲等方式,建設市縣地方應急物資儲備庫。建設具備協同保障功能的綜合保障中心和綜合配送中心。建設應急物資儲備管理信息化系統,提升應急物資儲備庫智能化管理水平,加強應急物資集裝單元化建設。統籌各類應急儲備物資和倉儲物流設施,建設或認證一批綜合應急物資儲備庫、單位。
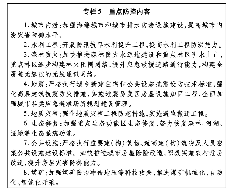
?。ㄎ澹┥址罍缁穑ㄏ溃┗A設施建設工程。結合國家、省規劃和建設重點,建設森林火災應急救援中心、泰安航空護林站等基礎設施,建設服務范圍廣、應急響應快、處置措施強的航空救援力量,為森林火災撲救、人員救助、緊急情況下人員及裝備物資的快速送達提供航空運輸保障。加快救援專業人才隊伍、航空救援基礎設施、救援裝備一體化建設。推進各縣(市、區)、泰安高新區、泰山景區、徂汶景區,47個防火重點鄉鎮(街道)和10處山區國有林場的水滅火管網、防火道路網、預警監測信息網等森林防火基礎設施建設。加強城市消防站、消防水源等公共消防設施建設。
?。毖b備現代化建設工程。制定應急裝備配備規劃和裝備配備標準,實施應急裝備現代化計劃,重點加強航空救援設備設施、無人監測飛機、快速搜救、大功率快速排水、大直徑鉆孔、救援機器人、高層樓宇滅火系統等應急救援技術裝備的應用研究和配備,加強更新、改造、維護,大力提高應急裝備配備水平。
(七)應急醫療衛生建設工程。加快推進市中心醫院分院(市傳染病醫院)改擴建工程。實施疾控中心標準化建設工作,加強重大疫情、重大傳染病救治基地、隔離場所建設,加強基礎設施建設、高端裝備配置和關鍵技術儲備,提升傳染病救治能力。加強縣級感染性疾病科建設,做好臨時性擴充收治床位準備。突出優勢學科建設,構建突發事件處置救援基地網絡,提升燒傷、中毒、骨科等傷病醫療救治能力。
?。ò耍笨破諏嵱柣亟ㄔO工程。統籌科普和體驗教育場館資源,加快綜合性應急科普教育基地建設,在市、縣、鄉建成一批面向社會公眾的應急科普場館。建設泰山應急管理實訓基地,提供教學科研、學術交流、崗位集訓、應急救援模擬訓練、大型綜合演練、事故原因鑒定、應急裝備檢測維修、地方應急救援力量教育訓練、社會應急宣傳培訓等服務。
(九)災害風險調查和重點隱患排查工程。開展全市災害綜合風險普查,摸清各災種風險、多災合一風險、跨災種演進風險和隱患底數。建立全市自然災害風險基礎數據庫,編制自然災害綜合風險圖和綜合防治區劃圖,掌握重點區域抗災能力。加強泰山山前斷裂、泰山西麓斷裂、夏張—安駕莊斷裂、肥城斷裂、羊流店斷裂、蓮花山斷裂、櫻桃園斷裂、儀陽斷裂、鄭家斷裂、長清斷裂和蒙山山前斷裂等地震活動斷裂探測。開展煤礦采空區、巖溶塌陷集中區、綜合地質調查,發現問題及時整治。
?。ㄊ┲攸c生態功能區生態修復工程。加強森林生態廊道建設,強化林業生態修復保護。實施水源涵養與水土保持、重點河湖生態治理與修復、地下水生態脆弱區治理與修復、防汛抗旱水利工程生態化綠色化建設。加強濕地保護修復。大力推進鄉村綠化美化、山區生態綠化工程建設。
?。ㄊ唬┓姥纯购邓嵘こ?。深入開展堤防加固、河道治理、控制性工程、蓄滯洪區和抗旱工程建設,完善防洪抗旱工程體系。做好大汶河綜合治理工作和中小河流治理項目;繼續鞏固小型病險水庫除險加固成果,完成病險小型水庫除險加固任務,消除小型水庫安全隱患。加強堤防、水庫、蓄滯洪區等防洪設施建設,完善防洪排澇設施,建設一批引提水工程、抗旱水源連通調蓄工程和機井工程,增強抗旱應急供水能力,全面提高城鄉防洪排澇能力。
?。ㄊ┑刭|災害綜合治理和避險移民搬遷工程。加大泥石流、崩塌滑坡等地質災害隱患點工程治理和除險排危。統籌開展地質災害避險集中安置、工程治理和生態保護修復工作,對威脅人口多、財產損失大的,特別是縣城、集鎮人員密集區的重大地質災害隱患,開展工程治理;不宜采用工程措施治理的,要與脫貧攻堅、土地整治、美麗鄉村建設等有機銜接,主動避讓,易地搬遷,全面落實地質災害避險搬遷任務。
(十三)礦山重大災害治理工程。圍繞沖擊地壓、“一通三防”、防治水、機電運輸、頂板管理等方面,開展礦山重大災害治理工程。推進煤礦智能化建設,積極推廣應用先進裝備和技術,加快煤炭生產技術變革,全面提升煤礦智能化水平,實現生產過程少人化、無人化,促進礦井安全、高效、綠色和高質量發展。
(十四)地震易發區房屋設施加固工程。繼續對地震災害易發區居民小區、校舍、醫院、重要交通線、電力和電信網絡、?;窂S房、水庫大壩等進行抗震加固。規范城鄉新建住宅和公共設施安全設計,提高抗震防災能力。進一步強化高層建筑抗震防災措施??茖W合理規劃、高標準建設應急避難場所。
五、保障措施
?。ㄒ唬┘訌娊M織領導。各級各有關部門和單位要深入貫徹落實習近平總書記關于公共安全和應急管理工作的重要指示精神,切實加強對重大突發事件應急保障體系建設工作的組織領導,圍繞《規劃》提出的主要任務和重大工程,結合本轄區、本行業實際明確工作重點,強化統籌協調,加大推進力度,確保完成規劃各項目標和任務。
?。ǘ┟鞔_細化責任。健全完善工作機制,明確部門責任分工,壓實工作責任,強化協調配合。建立《規劃》落實工作協調督導機制,加強統籌協調,開展督查抽查,督促各級各有關部門和單位嚴格落實《山東省突發事件應急保障條例》等法律法規規定,認真履行部門職責,確保各項任務舉措落地見效。
(三)制定行動計劃。以2至3年為周期滾動制定全市突發事件應急保障體系建設行動計劃,行動計劃目標任務要與規劃充分銜接,把最急迫、最緊要的工作納入到行動計劃中加快實施,壓茬推進,盡快完善應急醫療、物資、力量、通信、航空救援等保障體系,實現保障能力提升。
?。ㄋ模娀叻龀?。把防控新冠肺炎疫情的制度成果,推廣應用到防災減災、防汛抗旱、安全生產、信息網絡等領域,進一步完善政策體系,制定完善應急征用、醫療服務、生活保障、慈善捐贈、受災群體救助、關聯產業扶持、科技創新等政策。在一般公共預算中嚴格按照預算法的要求,足額安排預備費,保障當年預算執行中自然災害等突發事件處理增加的支出等。積極爭取中央專項債券和地方政府債券額度,支持符合條件的應急管理保障項目建設。加強金融信貸支持,對突發事件應急保障體系建設重大工程、項目,予以重點支持。加強公共安全、應急管理技術研發人才培養和創新團隊建設,落實引進高層次人才優惠政策,精準引進一批高水平人才。
?。ㄎ澹┘訌娍冃гu估。開展重點工作完成情況跟蹤評估,強化督促指導和協調推進,確保完成階段性目標任務。加大表彰獎勵力度,按規定對在傳染病防控、安全生產、防災減災、應急救援中作出突出貢獻的集體和個人,給予表彰獎勵。
(六)強化宣傳引導。加強對《規劃》的宣傳培訓,增強各級領導干部對規劃戰略性、導向性、重要性的認識,從整體上把握規劃發展方向,增強規劃執行力。加大宣傳力度,提高社會公眾應急預防、避險、自救、互救意識和能力。
相關解讀:關于泰安市重大突發事件應急保障體系建設規劃(2021—2030年)的解讀






