各縣、市、區人民政府,各功能區管委會,市政府各部門、直屬單位,省屬以上駐泰各單位:
《泰安市防震減災事業發展第十四個五年規劃(2021-2025年)》已經市政府第67次常務會議審議通過,現印發你們,請抓好貫徹落實。
泰安市人民政府辦公室
2021年8月27日
泰安市防震減災事業發展第十四個五年規劃(2021-2025年)
為深入貫徹落實習近平總書記防災減災救災重要論述和防震減災重要指示批示精神,推進我市新時代防震減災事業高質量發展和現代化建設,提升地震災害風險防治能力和水平,根據《山東省人民政府辦公廳關于印發山東省防震減災事業發展第十四個五年規劃的通知》(魯政辦字〔2021〕42號)精神,結合我市實際,制定本規劃。
一、指導思想
以習近平新時代中國特色社會主義思想為指導,深入貫徹黨的十九大和十九屆二中、三中、四中、五中全會精神,立足新發展階段,貫徹新發展理念,構建新發展格局,堅持以人為本、服務發展,堅持問題導向、融合發展,堅持系統觀念、共建共治,進一步夯實監測基礎,加強預報預警,摸清風險底數,強化抗震設防,保障應急響應,增強公共服務,推進泰安市防震減災事業高質量發展,為高水平建設新時代現代化強市和平安泰安提供地震安全保障。
二、主要目標
到2025年,初步建成“監測智能、防治精細、服務高效、科技先進、管理科學”的新時代防震減災事業現代化體系。地震災害風險防治、地震監測預測預警、地震應急救援、信息服務、科技創新、社會治理等工作水平顯著提高,社會公眾防震減災素質進一步提高,全市防震減災能力不斷增強,防震減災服務現代化強市建設的保障能力更強。


三、重點任務
深入開展防震減災事業現代化建設,在我市基本建成涵蓋地震災害風險防治、地震監測預測預警、應急救援、信息服務等四方面的公共服務現代化體系,保障全市經濟社會發展和人民生命財產安全。
(一)建設地震災害風險防治體系
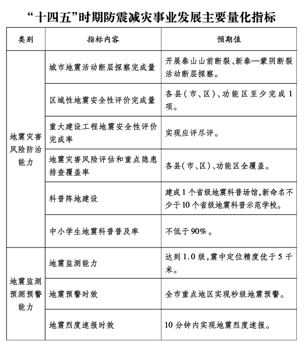
1.調查風險底數。全面開展地震災害風險要素調查,建立全市地震災害風險與減災能力數據庫。推進城市活動斷層探測,對全市主要斷裂帶進行地震活動性探測和危險性評估,摸清地下地震地質構造情況,為城市規劃、產業布局和重大工程選址提供科學依據。
2.嚴格抗震監管。依法加強抗震設防要求管理,強化事前、事中、事后全過程監管,深化地震安全性評價“放管服”改革。推進區域性地震安全性評價,實現重大工程地震安全性評價應評盡評。落實全市新建、改擴建工程不低于七度抗震設防要求,學校、幼兒園、醫院、養老院等抗震設防要求提高一檔、抗震措施提高一度。加強鄉村公共設施和農村住宅抗震設防管理和服務。
3.提供技術服務。深化地震小區劃和地震活動斷層調查等成果應用,指導全市國土空間規劃避開地震活動斷層,為鐵路、高速公路、特高壓輸電線路、機場等重大工程建設提供選址服務。繼續開展農村民居地震安全示范工程,推進農村危房改造等,提供農村民居抗震技術服務。
4.推動抗震加固。及時更新房屋設施抗震設防能力信息,加快推進地震易發區房屋設施加固工程建設,完善房屋設施加固工程臺賬化管理制度,優先完成地震易發區重點區域抗震能力嚴重不足的房屋設施的抗震加固,科學規劃并高標準建設應急避難場所,形成可復制、可推廣的工作機制。
5.擴大科普宣傳。宣傳、應急管理、教育、科技、科協等部門要加強防震減災科普宣傳協同配合和資源共享。加強市級防震減災科學傳播師隊伍建設,鼓勵和引導社會資源參與防震減災科普宣傳。推進防震減災示范工程和科普教育基地建設,開展科普宣教“七進”活動,提升社會公眾防震減災意識和應急避險自救互救能力。
(二)優化地震監測預測預警業務體系
1.優化監測站網。實行統一規劃、分級分類管理,優化臺網布局。實施地震臺站標準化改造,納入地震臺網運行綜合管理平臺,實現地震觀測數據采集、分析處理全流程監控,提高地震監測智能化水平。
2.探索地震預警。完成“國家地震烈度速報與預警工程”泰安分項目建設,實現秒級地震預警和分鐘級地震烈度速報。充分利用國家預警信息發布系統和應急廣播、電視、互聯網、手機等渠道,建設立體化傳播網絡和個性化接收終端,精準發布地震預警信息。面向煤礦、?;?、燃氣等重點行業、重點企業開展地震預警定制化服務,不斷拓展地震預警應用。
3.建設專用臺網。推進煤礦等專用地震監測站網建設,提升非天然地震監測能力。針對受地震破壞后可能引發嚴重次生災害的礦山、石化等重大建設工程,建設專用地震監測臺網或強震動監測設施,強化地震災害風險防控。
4.加強群測群防。建立健全防震減災“三網一員”工作體系,加強對地震宏觀異常測報網、地震災情速報網、防震減災宣傳網及防震減災助理員的管理,規范群測群防工作程序,建立穩定的經費投入機制,加強業務培訓,保障群測群防隊伍穩定。
(三)健全地震應急救援業務體系
1.加強應急準備。健全地震應急預案定期評估和修訂機制,確保預案的針對性、實用性和可操作性。加強救災物資儲備,做好防災設施設備的統籌使用,保障“防大震救大災”的基本需要。制定出臺《泰安市應急避難場所管理辦法》,推進應急避難場所標準化建設、使用和運維管理。
2.強化應急響應。構建“震前預評估、重點隱患排查,震時快速評估、開展烈度評定,震后破壞調查、服務恢復重建”業務體系。健全地震應急救援基礎數據共享機制和震后災情快速獲取機制,提升地震應急技術系統快速響應能力,為應急處置決策提供科學依據。加強地震應急響應技術系統建設,依托市級應急指揮平臺,建設市、縣、鄉三級上下貫通、行業部門橫向聯通、多源信息融合共享的地震應急指揮決策系統,提升抗震救災指揮調度能力。
3.提升救援能力。加強地震專業救援隊伍和保障條件建設,引導社會救援力量有序參與地震應急救援。加強救援技術專家隊伍、現場應急工作隊伍、災情速報隊伍和地震應急救援第一響應人隊伍建設。充分發揮泰安軍分區、武警泰安支隊、綜合性消防救援隊伍搶險救援主力軍作用,強化市、縣消防救援隊伍地震應急搶險救援能力建設。鼓勵、指導志愿者組織、企事業單位和其他社會力量建立應急搶險救援隊伍,完善社會化服務保障機制。
(四)健全地震信息服務業務體系
1.夯實服務支撐。編制防震減災公共服務清單,依托省級防震減災信息服務數據平臺,推動地震災害風險普查等基礎數據共建、共享、共用,為政府、公眾和行業的服務應用提供有效、可靠的業務支撐。
2.拓展服務領域。不斷拓展防震減災公共服務領域,豐富公共產品,強化服務供給。實現市、縣級政府決策類服務全覆蓋,強震預警、科普宣傳等公益性信息重點地區全覆蓋,面向重點行業開展個性化定制的防災減災服務實踐,基本建成智能普惠的信息服務基本業務體系。
3.加強科技創新。加強與有關科研機構、高校等組織的協作與合作,推進地震科技成果和項目在我市的轉化和應用推廣,促進地震科技與防震減災業務深度融合。
四、重點項目
(一)地震災害風險普查。 在全市范圍內開展地震災害致災調查與評估,編制市、縣兩級區域地震構造圖、地震危險性圖和活動斷層分布圖。開展房屋設施地震災害重點隱患調查,編制地震災害隱患分布圖。開展地震災害風險概率評估,編制全市地震災害風險區劃圖和防治區劃圖,納入全國災害綜合風險普查成果管理系統。
(二)城市活動斷層探測。 對穿越城區的泰山山前斷裂、新泰—蒙陰斷裂進行活動性鑒定和精細探測,查明斷裂的準確走向,評價其活動性、危險性、危害性和工程影響,編制斷裂分布圖,建設活動斷層探測數據庫與信息管理系統。統籌利用城市活動斷層探測成果,為自然災害風險普查、城市安全發展、城市規劃和建設等防震減災工作提供科學依據。
(三)市地震監測(預警)中心建設。 加快推進泰安市地震監測(預警)中心建設,構建通信網絡、數據處理、信息服務、運行監控4大系統,實現本地地震預警、地震數據分析處理、地震數據資源共享、地震信息發布能力。充分利用國家預警信息發布系統和應急廣播、電視、互聯網、手機等渠道,建設立體化傳播網絡和個性化接收終端,精準發布地震預警信息;深入推進地震預警示范試點建設,力爭實現預警信息全覆蓋。推動地震監測與地震預警有機融合,優化前兆臺站布局,更新老化監測設備,統一前兆觀測數據入庫管理,提升地震監測預警能力。
(四)地震監測專用臺網建設。 完成我市沖擊地壓礦井地震監測臺網建設,對煤礦開采區及附近的礦震、爆破、塌陷等地震動事件進行實時監測,實現與省、市專業地震臺網聯網和數據資源共享,提升我市非天然地震監測能力。
(五)防震減災科普陣地建設。 充分利用地震、教育、科協等部門現有場館及地震臺站等公共資源,增加完善防震減災科普展項和互動體驗設施;建設1處集參觀、體驗等功能于一體的高質量防震減災科普基地。
五、保障措施
(一)加強組織領導。 堅持黨對防震減災工作的全面領導,明確各級國民經濟和社會發展規劃中的防震減災任務,充分發揮防震減災相關部門和行業單位的作用,明確重點任務、工作責任、進度安排,確保規劃目標如期實現。
(二)堅持依法管理。 全面落實防震減災法定職責,健全防震減災行政執法管理和監督體制。應急部門要定期會同相關部門對防震減災法律法規執行情況進行監督檢查。
(三)健全投入機制。 繼續加大防震減災工作投入力度,將防震減災工作經費列入各級財政預算。積極拓寬資金渠道,鼓勵和引導企業及社會支持防震減災事業發展。
(四)做好規劃評估。 明確規劃實施責任主體,健全工作協調聯動機制,完善規劃實施和評價指標體系,開展規劃實施情況定期評估,加強評估結果應用,及時發現和解決規劃實施中的問題,確保規劃目標任務如期全面完成。